注意:访问本站需要Cookie和JavaScript支持!请设置您的浏览器! 打开购物车 查看留言付款方式联系我们
初中电子 单片机教材一 单片机教材二
搜索上次看见的商品或文章:
商品名、介绍 文章名、内容
首页 电子入门 学单片机 免费资源 下载中心 商品列表 象棋在线 在线绘图 加盟五一 加入收藏 设为首页
本站推荐:
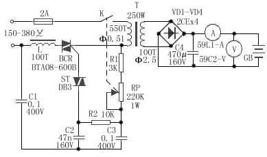
可调型汽车蓄电池充电器
文章长度[780] 加入时间[2007/2/2] 更新时间[2026/3/20 0:54:37] 级别[0] [评论] [收藏]
 

这里介绍的可调型汽车蓄电池充电器,充电电压6V~50V可调,最大充电电流达20A。适应于12V、24V、36V等多种规格的汽车蓄电池充电。

工作原理:如上图所示,接通电源后,交流电通过变压器的初级绕组、R1、RP及R2向电容C2充电,当C2上的电压达到触发双向二极管ST导通电压时,C2通过ST及双向可控硅BCR放电,并触发BCR导通,使变压器T初级有电流流过,在交流电过零时,BCR关断,C2又开始充电,重复上述过程。调节电位器RP时,改变了C2充电时间常数,即改变了双向可控硅的导通角,起到电子调节电压的作用,同时变压器T的次级电压也相应变化,改变了充电电压和充电电流。

电路中,L、C1用来消除可控硅产生的脉冲干扰。变压器T选用功率约250W。L用长30cm、?6mm的铁氧体磁芯,用?0.8mm的漆包线分三层共绕100匝。BCR选用8A/600V双向可控硅,配用2mm x 140mm x 80mm的铝质散热板。电流表A选用电大量程为20A的59L1-A型。电压表V选用电大量程为50V的59C2-V型。其余元器件型号如图所示。

1、 本站不保证以上观点正确,就算是本站原创作品,本站也不保证内容正确。
2、如果您拥有本文版权,并且不想在本站转载,请书面通知本站立即删除并且向您公开道歉! 以上可能是本站收集或者转载的文章,本站可能没有文章中的元件或产品,如果您需要类似的商品请 点这里查看商品列表!
本站协议 | 版权信息 |  关于我们 |  本站地图 |  营业执照 |  发票说明 |  付款方式 |  联系方式
深圳市宝安区西乡五壹电子商行——粤ICP备16073394号-1;地址:深圳西乡河西四坊183号;邮编:518102
E-mail:51dz$163.com($改为@);Tel:(0755)27947428
工作时间:9:30-12:00和13:30-17:30和18:30-20:30,无人接听时可以再打手机13537585389