注意:访问本站需要Cookie和JavaScript支持!请设置您的浏览器! 打开购物车 查看留言付款方式联系我们
初中电子 单片机教材一 单片机教材二
搜索上次看见的商品或文章:
商品名、介绍 文章名、内容
首页 电子入门 学单片机 免费资源 下载中心 商品列表 象棋在线 在线绘图 加盟五一 加入收藏 设为首页
本站推荐:
AT89C51制作的简单计数器
文章长度[3499] 加入时间[2007/4/13] 更新时间[2026/3/31 10:34:30] 级别[0] [评论] [收藏]

AT89C51制作的简单计数器

作者:大侠 明浩 原载:磁动力电子论坛

  
  网上好友大侠画了一个计数器的电路图让我帮忙写个软件,抽空写了一个。他做好了电路我就把程序给他烧写实验,稍微修改后达到他的要求。

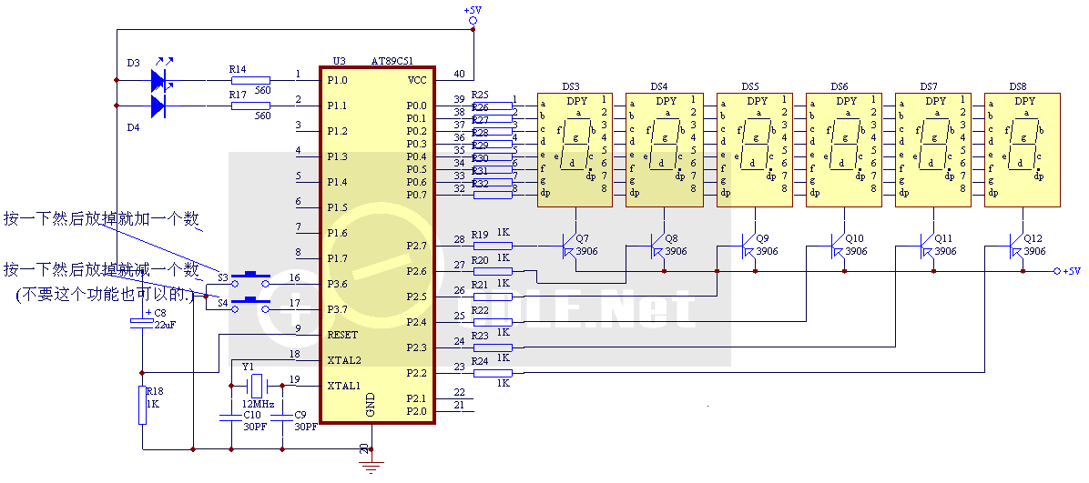
  图中可以看到本制作的主要核心电路是用AT89C51组成的按键取值电路,S3S4分别控制计数值的加减。数码管使用的是共阳极通过3906控制。

  这个计数器主要用于对键的按键次数计数,用于鼠标中的微按钮或其它按钮做QC测试用。所以在软件中用了取两次定时中断的键值做比较以达到简单防抖动和取健值的目的。读者朋友可以自行修改程序以适合自己的电路。本计数器的计数范围为0-999999,最大的频率为50Hz,当然这些参数都可以根据需要调整。程序使用的是汇编延时程序,可以改用C写,没有任何关系只是我偷懒从旧的程序中拷过来用。

点击看大图
原理图(点击看大图)

实验板

#include <AT89X51.H>
#define Key_UP P3_6 //上调
#define Key_DOWN P3_7 //下调
#define LED P0
#define LED1 P2_2 //LED控制
#define LED2 P2_3 //LED控制
#define LED3 P2_4 //LED控制
#define LED4 P2_5 //LED控制
#define LED5 P2_6 //LED控制
#define LED6 P2_7 //LED控制

unsigned char code LEDDis[]={0xC0,0xF9,0xA4,0xB0,0x99,0x92,0x82,0xF8,0x80,0x90};
//共阳0-9的LED笔划
static unsigned char bdata Key; //可位寻址的状态寄存器
sbit NewKeyUP = Key ^ 0;
sbit NewKeyDOWN = Key ^ 1;
sbit OldKeyUP = Key ^ 2;
sbit OldKeyDOWN = Key ^ 3;
static unsigned long data Count;
static unsigned char LEDN[6];

void main(void)
{
void Delay_510(void);

Count = 0; //初始化变量
Key = 0;

EA = 1; //允许CPU中断
ET0 = 1; //定时器0中断打开
TMOD = 0x1; //设定时器0为模式1,16位模式
TH0=0xB1;
TL0=0xDF; //设定时值为20000us(20ms)
TR0 = 1; //开始定时
while(1);
}

//定时器0中断外理中键扫描和显示
void KeyAndDis_Time0(void) interrupt 1 using 2
{
TH0=0xB1;
TL0=0xDF; //设定时值为20000us(20ms)

NewKeyUP = Key_UP; //取新的键值
NewKeyDOWN = Key_DOWN;

if (!OldKeyUP && NewKeyUP) //键放开时,这里的中断为20ms左右(定时值非自动装载所以多于20ms)
Count++;
if (!OldKeyDOWN && NewKeyDOWN)
Count--; //这里Conut为int 没有做负数等处理,有需要自行加上
if (Count>999999)
Count = 999999;
LEDN[5]=Count/100000;
LEDN[4] = (Count-100000*(long)LEDN[5])/10000;
LEDN[3] = (Count-100000*(long)LEDN[5]-10000*(long)LEDN[4])/1000;
LEDN[2] = (Count-100000*(long)LEDN[5]-10000*(long)LEDN[4]-1000*(long)LEDN[3])/100;
LEDN[1] = (Count-100000*(long)LEDN[5]-10000*(long)LEDN[4]-1000*(long)LEDN[3]-100*(long)LEDN[2])/10;
LEDN[0] = (Count-100000*(long)LEDN[5]-10000*(long)LEDN[4]-1000*(long)LEDN[3]-100*(long)LEDN[2]-10*(long)LEDN[1]);

LED=LEDDis[LEDN[5]];
LED6 = 0;
Delay_510();
LED6 = 1;

LED=LEDDis[LEDN[4]];
LED5 = 0;
Delay_510();
LED5 = 1;

LED=LEDDis[LEDN[3]];
LED4 = 0;
Delay_510();
LED4 = 1;

LED=LEDDis[LEDN[2]];
LED3 = 0;
Delay_510();
LED3 = 1;

LED=LEDDis[LEDN[1]];
LED2 = 0;
Delay_510();
LED2 = 1;

LED=LEDDis[LEDN[0]];
LED1 = 0;
Delay_510();
LED1 = 1;

OldKeyUP = NewKeyUP;
OldKeyDOWN = NewKeyDOWN;
}

void Delay_510(void) //延时510微秒
{
#pragma asm
MOV R0,#7DH
MOV R1,#02H
TSR1:
DJNZ R0,TSR1
MOV R0,#7DH
DJNZ R1,TSR1
#pragma endasm
}

1、 本站不保证以上观点正确,就算是本站原创作品,本站也不保证内容正确。
2、如果您拥有本文版权,并且不想在本站转载,请书面通知本站立即删除并且向您公开道歉! 以上可能是本站收集或者转载的文章,本站可能没有文章中的元件或产品,如果您需要类似的商品请 点这里查看商品列表!
本站协议 | 版权信息 |  关于我们 |  本站地图 |  营业执照 |  发票说明 |  付款方式 |  联系方式
深圳市宝安区西乡五壹电子商行——粤ICP备16073394号-1;地址:深圳西乡河西四坊183号;邮编:518102
E-mail:51dz$163.com($改为@);Tel:(0755)27947428
工作时间:9:30-12:00和13:30-17:30和18:30-20:30,无人接听时可以再打手机13537585389