| 注意:访问本站需要Cookie和JavaScript支持!请设置您的浏览器! • 打开购物车 • 查看留言 • 付款方式 • 联系我们 |
![]() |
| 首页 | 电子入门 | 学单片机 | 免费资源 | 下载中心 | 商品列表 | 象棋在线 | 在线绘图 | 加盟五一 | 加入收藏 | 设为首页 |
| 选择分类:当前分类——常用资料 相关联或者相类似的文章: 大学生的成才之路片断(580) ++ 简易无绳电话后备电源装置 (579) 袋鼠你猜他们会加高到多少米(579) 5000年前的生物——外星人?(579) 数字电路和模拟电路(579) 红外线遥控器解码程序(578) 理论学得不好是实践做得太少。(578) 详细讲解:LED发光二极管(578) 电阻详细讲解(578) 一种单片机双工无线串行传输方案(578) 自制印制板腐蚀机(578) ++ 提高压电陶瓷片响度简法 +(578) 为什么音乐能改善心理状态?(577) 变压器的转换效率(577) 万年历算法全集(577) 彩电开关电源的维修方法(577) 8. 按键识别方法之一(576) 笨人的理由(576) 常用电子资料网址(575) 串口调试助手源程序(575) 首页 前页 后页 尾页 本站推荐: | PM60系列智能语音集成电路
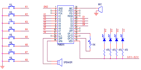
(2)并行地址接口: 在并行地址接口工作方式下,K1为同步时钟端,K2~K8为7位并行地址输入端,最大可分为27=128段。O1、O2位两种极性相反的忙信号输出,可由用户选择使用其中一条输出。作为忙信号,O1在播放语音时为高,放音完毕拉低;O2与其正好相反。 并行地址接口工作方式的电路如图5,工作时序如图6。 ![]() 图5 并行地址接口工作方式电路 ![]() 图6 并行地址接口工作方式时序图 (三)RESET时序 用单片机口线控制PM60的复位时,需要注意给完RESET管脚低信号后需要延迟300ms的时间,才能开始PM60的放音操作。放音操作,否则不能正常复位。 ![]() 图七 PM60的RESET时序 7. PM60的编程软件 PM60的编程软件的使用环境继承了PM50编程软件的风格,与PM50编程软件中“智能2代”工作方式类似,详细的使用方法请参阅PM50编程软件中“智能2代”部分的内容。其中略有改动的是,加入了“record”的设置以配合PM60可以接MIC录音的新功能。 8. PM60的MIC录音方式 PM60相对于PM50,除了在录音时间上有所增加,而且增加了MIC录音的功能。使PM60芯片的使用更具有灵活性。需要PM60的MIC录音功能时,在下图中所示的下拉菜单中选择对应选项。 ![]() PM60的录音需要在编程软件上预先设置好录音存储的位置,如果采用按键操作模式,则选择存储在K1~K8端;如果采用微控制器操作模式,则选择存储在对应的地址。两种设置方式如下图所示:
设置好录音选项与存储位置后,对芯片编程。编程完毕后,就可以启用PM60的MIC录音功能。在PM60的MIC录音方式下,K8是录音键,在1秒內快速连按两次就进入录音模式(会听到两声Beep),中途欲停止录音再按K8一次就会停止(会听到一声Beep),并马上播放一次刚刚录进去的声音供确认使用。 org 0000h clr reset ;芯片复位 mov r3,#0fh fangyin: ;放音程序 acall ys60 ;k1=1,k2=1,再延迟60ms,之后发送地址码 ys10: mov r6,#50 ;;延时10ms ys60: mov r4,#6 ;;延时60ms 1、 本站不保证以上观点正确,就算是本站原创作品,本站也不保证内容正确。 2、如果您拥有本文版权,并且不想在本站转载,请书面通知本站立即删除并且向您公开道歉! |
|
本站协议 |
版权信息 |
关于我们 |
本站地图 |
营业执照 |
发票说明 |
付款方式 |
联系方式
深圳市宝安区西乡五壹电子商行——粤ICP备16073394号-1;地址:深圳西乡河西四坊183号;邮编:518102 E-mail:51dz$163.com($改为@);Tel:(0755)27947428 工作时间:9:30-12:00和13:30-17:30和18:30-20:30,无人接听时可以再打手机13537585389 |