增强型无线话筒,FM调频工作方式,音质好,用普通的收音机即可收听。话筒把声音信号变为电信号后,先经一级音频电压放大再送调制级,这样可以拾取更远更微弱的声音。振荡调制后的高频信号再经一级调谐功率放大才送天线发射,发射距离更远及减少手碰天线对振荡级的影响,减少谐波。按照本电路装好后,频率大概在83MHz左右,只需把线圈L的匝距拨开一点,使其振荡频率工作在88MHz—108MHz即可,就可以配合任何FM收音机接收到该高频信号,并从该高频信号还原出声音信号。另外装有外接音频插座及可调电阻调节输入音频信号的衰减量。一、性能参数: 频率范围:80MHz—103MHz (按电路图参数,只调整线圈匝距) 工作电压:1.5V –9V 发射半径:大于100米 4.5V电压,普通收音机接收,无线话筒天线为50cm长的细导线,在高楼房住宅区做的实验)
下面是原理图及工作原理:

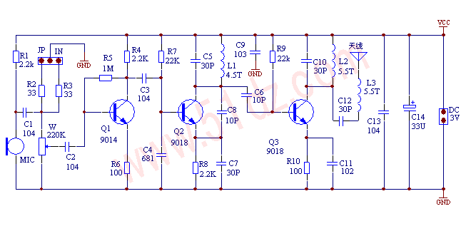
MIC先将自然界的声音信号变成音频电信号,经C2耦合给Q的基极进行调制,当有声音信号的时候,三极管的结电容会发生变化→振荡频率发生变化,完成频率调制,即调频。再经C6耦合给高频调谐放大电路对已调制的高频信号放大,再通过C12、L3和天线TX向外发射频率随声音信号变化而变化的高频电磁波。 其中R1为话筒MIC的偏置电阻,一般在2K—5.6K选取。R4为集电极电阻。R5为基极电阻,给Q1提供偏置电流。R6为发射极电阻,起稳定Q1直流工作点的作用;Q2、R7、R8、C4、C5、L1、C8、C7组成高频振荡电路,R7给Q2基极提供偏流,C5和L1振荡回路,改变其值可以改变发射频率,C8为反馈电容,R8起稳定Q2直流工作点作用,C7隔直流通交流电容;Q3、R9、R10、L2、C10、C11组成高频功率放大电路。R9给功率管Q3提供基极电流,C10和L2放大调谐回路,和振荡回路C5和L1调谐在同一频点时获得最大输出功率,发射距离最远。 我们将发射频率设计在FM收音机波段,因此可以配合任何FM收音机接收到该高频信号,并从该高频信号还原出声音信号,从而完成各种用途。
PCB板图如下:

下面是装好的成品板如下:

批量价优.
如果大家还有什么问题,上面有站内搜索,可在本站搜索相关文章 《 自己动手制作无线话筒》有更多的说明。
此板常见用途: 1、无线话筒:用户在唱歌、讲话或表演时可630度的任意转动和移动,电线不会绊脚、扯腿。 2、无线广播:老师讲课时可现场转播;也可以播放音乐、新闻、通知等,用FM收音机接听。 3、无线叫卖器:在街上推销商品,用无线话筒叫卖有一定新颖性,比有线话筒的广告效果更好。 4、无线窃听器:具有一定隐蔽性和安全性,可在远处用收音耳机收听,不用担心现场碰面尴尬。 5、无线报警器:可实现一定距离无人值守。例如在二楼监听一楼之门锁声音,起防盗报警器作用。 6、无线电子门铃:利用无线传播门铃声音就可做成无线门铃,配对使用还可改装成无线对讲机。 7、无线电子乐器:将口琴、二胡、吉它等乐器声音用收音机接收再用放大器播出,音乐效果更好。 8、电子助听器:调节收音机或话筒音量,将声音放大后再送入耳机,可以有效改善聋人听力。 9、声控小彩灯:将大功率功放输出端的音箱改接成瓦数相当的6V、12V电灯泡,调节音量合适位置。
查看和发表评论 管理员一般会在8-48小时内回复,会删除无意义的留言以及重复留言,请保证留言标题清晰,内容明确! 1、评论不代表本站观点。 另外,即使是本站原创作品,本站也不保证内容绝对正确。 2、如果您拥有本文版权,并且不想在此处发表,请书面通知本站立即删除并且向您公开道歉! |