电子爱好者自己动手制作玩具无线对讲机的确是一件非常有意义的事情,这既可以提高自己的动手能力,又可以学到一定的技术知识,是男孩子的话,很少有不想玩一玩的。当然了,很多男性的大人也是很想玩的,大人一般都有这个经济购买能力,十几块钱又不是很多,几包烟钱,几瓶酒钱就够了(这不是讲那种高档的酒),但可以惜是很多大人没有时间来玩,而学生和青年人往往又没有这个购买能力。
如果要实现对讲功能需装配2套(1对)本机
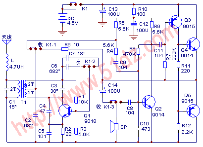
电路原理图如下:

工作原理:
如图,Q1高频管的集电集到发射极接有C4正反馈电容,这个正反馈信号会使用电路产生高频振荡,同时,由于天线会接收到空中的电磁波,并通过L加到T1,使得Q1能根据空间电磁破的变化而振荡也发生变化,起到灵敏度极高的超再生检波作用。超再生检波出来的音频信号通过R4C9传输到Q2进行前置放大,经过前置放大后的信号就可以再经Q3推动、Q4、Q5功率放大去推动SP扬声器发出声音了,这就是对讲机的接收过程。通过调节T1的磁芯、C1、C3、C4还可以改变接收信号的频率,当接收频率刚好等于当地广播电台的频率时,还可以当收音机用。
当需要讲话时,请接下“收”开关,这时,SP喇叭原本是接在输出发声的,现在变成了当作话筒来拾取音频信号了,SP的音圈随着声音的振动感应出微弱的电信号经过Q2放大,再经过经Q3推动、Q4、Q5功率放大后加到了Q1的集电集,Q1的集电极电压会随着声音的变化而变化,经过,导致了Q1的高频振荡信号幅射到空音的强弱也在随声音变化而变化,这时本机就相当于是一个小小的无线发射台了。
因此,本对讲机要保证发射的频率和接收的频率是一样,才能完成对讲,因此本元件包给大家配了多只电容,可以确保大家安装后都能可靠的对讲。说明:刚装好的电路板,随便接上一根天线一般就能在几米内对讲,这是本站能保证的。然后,请大家慢慢拉开距离,越调试得好,距离就越远,需要更远的距离,请配更好的天线和更高的电源电压,这还需要大家自己去探索。
本套件配有原理图,元件清单,制作说明及部分试题。
由于本站主要是为了让大家在玩的过程中就学到技术,本站只提供最基本的需求,不提供对讲机的高级配置,以下是详细介绍和说明:
1、本站业余对讲机发射频率为在业余频率27MHz或者49MHz左右,建议配置两米长左右的拉杆天线,否则,发射距离会很短很短。
2、为了提高无线对讲距离,本机最佳电源电压为9V,建议用两至三块旧手机电池串联供电,这样可以加大发射距离。
3、为了降低成本,本站仅配送0.5米的单芯铜导线(电脑网线的八分之一)做天线,本站仅配本站的公用盒子安装并做电池盒,4.5V供电。
4、本站配的盒子是全新的红色或白色,对讲机的电源开关和讲话开关还需要大家自己用介刀加工才能将装好的电路板装进盒子。
5、本站有专业的电子工程师,现在的对进机线路基本上达到了一个全新的水平,装调容易,原理清楚,资料详细,实在是电子爱好者不可以多得的优秀实习套件之一。
6、套件中已经有电路原理图,制作注意事项,问题解决方法等说明。最后要说明的是:一个人买的话,建议买两套,否则,只有一套的话,你就会只能自己一个人讲没有人收听,而你又收不到别人讲话。当然,你可以自由改动发挥,很容易再做成一个小功放、超再生收音机(改线圈)、喊话器(加1元钱的话筒)、断线报警器、电子小喇叭等,当然,这些就请大家自己再参考《电子报》《北京电子报》《无线电》《电子世界》《家电维修》《电子文摘》《广东电子》《家庭电子》……

查看和发表评论 管理员一般会在8-48小时内回复,会删除无意义的留言以及重复留言,请保证留言标题清晰,内容明确! 1、评论不代表本站观点。 另外,即使是本站原创作品,本站也不保证内容绝对正确。 2、如果您拥有本文版权,并且不想在此处发表,请书面通知本站立即删除并且向您公开道歉! |