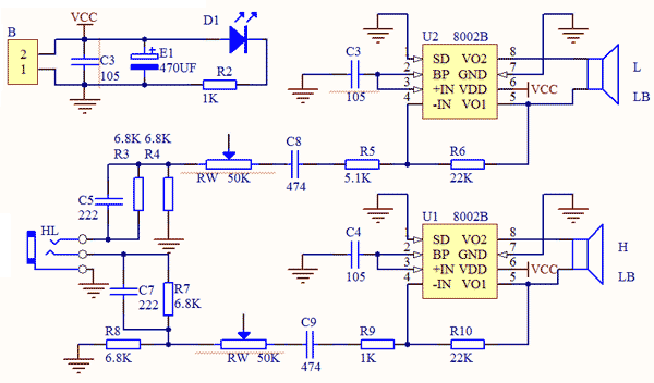
8002产品介绍说明: 8002是一种桥工音频功率放大器,使用5V电源,且THD+N≤1.0%时,能给一个4Ω的负载提供2W的平均功能。 8002音频功率放大器是为提供高质量的输出功率而设计的,需要很少的外围设备,便可以提供高品质的输出功率。 8002不需要输出耦合电容,具有高电平关断模式,非常适合低功耗的便携式系统。 8002可以通过外部电阻控制增益,并有补偿器件保证芯片的正常工作。 二.重要规格 1.1KHz,接4Ω负载(MD4871ME),平均输出功率为2W,THD+N 1%(典型) 2. 1KHz,接8Ω负载,平均输出功率为1.1W, THD+N 1%(典型) 3.1kHz,接8Ω负载,平均输出功率为1.5W ,THD+N 10%(典型) 4.关断电流0.6 μA (典型) 5.输入电压范围2.0~5.5V 三.特征 1. 无输出耦合电容;2. 外部电阻可调增益;3. 整体增益稳定;4. 热敏关断保护电路; 5. 小尺寸 (SOP-8)封装形式 三.应用 1. 个人电脑;2. 便携式消费类电子产品;3. 无源扬声器;4. 玩具及游戏机。 四、 套件实件目的及要求: 通过对本制作的安装、焊接、测试,了解电子产品的内部构造,训练动手能力,掌握元器件的识别、简易测试以及整机调试工艺。 学习8002IC各引脚功能及原理,并在本实际电路中的应用。 学习贴片元件的焊接。 认真仔细的安装焊接,排除安装焊接过程中出现的故障。
本站配套套件链接:/0/s---3318--.htm

五、装配说明: 安装步骤:下面就让我们带你完成本次制作;领略电子制作带给你的无穷乐趣! 第一部分:焊贴片元件 安装之前请不要急于动手,应先查阅相关的技术资料以及本说明,然后对照原理图,了解印刷电路板、元件清单,并分清各元件,了解各元件的特点、作用、功能,同时核对元件数量。
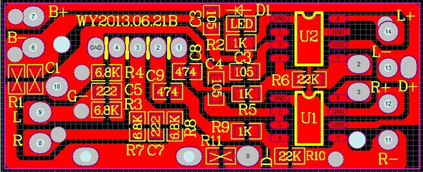
焊接的过程请核对PCB板图:
 一、 贴片IC8002焊接 1、先用烙铁在元件一个引脚的焊盘上镀锡,用镊子夹住元件,摆正位置,然后固定元件。(一般是在四角的其中一个引脚上镀锡,然后固定。)详细贴片元件焊接见 2、 一手拿着焊锡丝,另一只手拿着烙铁,分别固定剩余的4角的3个脚,焊接的时候注意焊接力度,千万不要让元件移位,四个角都固定后,再焊接的时候,元件就不会发生移位了。(如果担心自己摆不正元件,可以先用松香固定元件的四个角,方法是:用镊子夹住元件,放在焊盘上,确认焊盘对整齐后,用镊子夹住一小块松香,轻轻放到引脚上,用烙铁加热松香使其溶化,然后移开烙铁,让松香凝固,这样芯片就被固定住了,同样的方法固定好全部4个角,然后再次检查元件是否摆正,确认元件摆正后,用烙铁熔化焊锡重新固定元件的4个角。) 3、元件固定好后,一手拿焊锡,一手拿烙铁,烙铁尖放在元件的一角上,焊锡放在烙铁尖上,让焊锡融化,等焊锡融化成一个比较大的圆球后,向没有焊接焊锡的引脚方向慢慢移动烙铁(这时候可以使板子稍微向烙铁移动的方向倾斜一下,以便焊锡更好的流动),注意移动速度要慢,每移动到一个引脚处时要让焊锡在这个引脚处充分融化,这样才能确保该引脚不会被虚焊,移动的时候力度一定要轻,力度过大会损坏元件的引脚,这个过程需要多多练习才能够熟练操作,当烙铁拖过一边后,这一边的引脚就焊好了,通常一边焊接后,最后的几个引脚会被多余的焊锡连在一起,这时候可以甩掉烙铁头上多余的焊锡,将烙铁头在松香里面蘸一下,然后小心的用烙铁头在引脚之间划过,以去除多余焊锡,也可以将烙铁头放在连在一起的引脚处,拿起板子,待焊锡溶化后,用力把板子砸在桌子上,这样就能磕掉多余的焊锡,不过这样容易让锡渣流到板子的其他地方,注意把溅出的锡渣清理掉。 4、用同样的方法焊接所有的引脚。 二、 贴片电阻、电容等两脚贴片元件的焊接 1、贴片电阻、电容等两脚贴片元件焊接前,先用烙铁在电路板上电阻等两脚元件的一个焊盘上焊一点锡(在哪一个焊盘上焊锡依据个人焊接习惯,我比较喜欢先在右边焊盘镀锡,这样比较符合焊接习惯),也可以将板子上所有的两脚贴片元件的一个焊盘镀锡,这样比较省事; 2、在一个焊盘上镀完锡后,用镊子夹住电阻等两脚元件在对应的焊盘上摆正位置,用烙铁将元件的一端焊接到焊盘的镀锡一端,然后拿着焊锡丝将另一端焊住。一种比较省时省力的方法是:先将所有两脚元件的一端固定在相应位置的镀锡焊盘上,然后在同一焊接另一端引脚; 3、焊接时候要注意时间和力度,用力过大或者焊接时间过长会让对面的焊锡也融化了,这样容易导致元件移位。
装好的成品如下图所示:

查看和发表评论 管理员一般会在8-48小时内回复,会删除无意义的留言以及重复留言,请保证留言标题清晰,内容明确! 1、评论不代表本站观点。 另外,即使是本站原创作品,本站也不保证内容绝对正确。 2、如果您拥有本文版权,并且不想在此处发表,请书面通知本站立即删除并且向您公开道歉! |